开栏语
新消费时代,便利与套路并行,创新与侵权共生。2026年“3·15国际消费者权益日”临近,海财经·证券导报“新消费锐眼”正式开栏。
在这里,我们既追踪消费业态的进化方向,也审视繁华背后的隐秘角落。以锐利之眼,洞察风口之上的机遇与陷阱,为新兴消费留下时代注脚,更为每一份权益筑牢防线。
海财经·证券导报记者 洪佳佳
“单位发的蛋糕卡还没用,店怎么就没了?”最近,海口市民李女士翻出钱包里的嘉艺坊储值卡,心里直打鼓。
一则“嘉艺坊资金链断裂、门店停业”的消息近日在海口人的朋友圈悄然流传。作为陪着海南人吃了25年面包的本土烘焙“老字号”,嘉艺坊这次真的撑不住了?记者在海口多个片区转了一圈,发现这家曾坐拥20家门店的“烘焙大佬”,大多数铺面已经拉下了卷帘门。

图为网传“嘉艺坊资金链断裂、门店停业”的消息。
人去楼空,20家门店齐“注销”
2月24日下午,记者来到位于海口白龙片区的嘉艺坊连锁店,只见大门紧锁,玻璃门上张贴着招租告示。透过玻璃向内望去,店内货架空空如也,收银台设备已被搬空。“上个月来买面包还正常营业,现在就关门了。”在门店前,市民李女士告诉记者,她单位发的生日蛋糕卡还没来得及用,“里面还有100多元,不知道能不能退。”
在美团、大众点评等平台上,嘉艺坊多家门店已标注“休息中”,记者拨打了多家门店电话,均无人接听。在“嘉艺坊”微信小程序中,也提示“暂时没有开启的店铺”。记者通过天眼查获悉,截至目前,海南嘉艺坊食品有限公司旗下20家门店均显示“注销”,与之相关的海南嘉艺坊食品有限公司海口绿色佳园分公司和海南嘉艺坊食品有限公司海口加工厂处于“存续”状态。
消息一出,不少网友感慨——
“前阵子路过海府路的嘉艺坊时,还感叹这家店开了近20年,这就倒闭了。”一位网友的留言里,满是猝不及防的唏嘘。
有人开始细数那些年吃过的老牌子:“嘉艺坊、琳琅、欣奇,这些都是海南很多年的老牌子面包店了,唏嘘。”
也有人是急得跳脚:“我还有几百元的充值没用。这钱还能不能退?”评论区里,这样的声音此起彼伏,夹杂着几分无奈和懊恼。
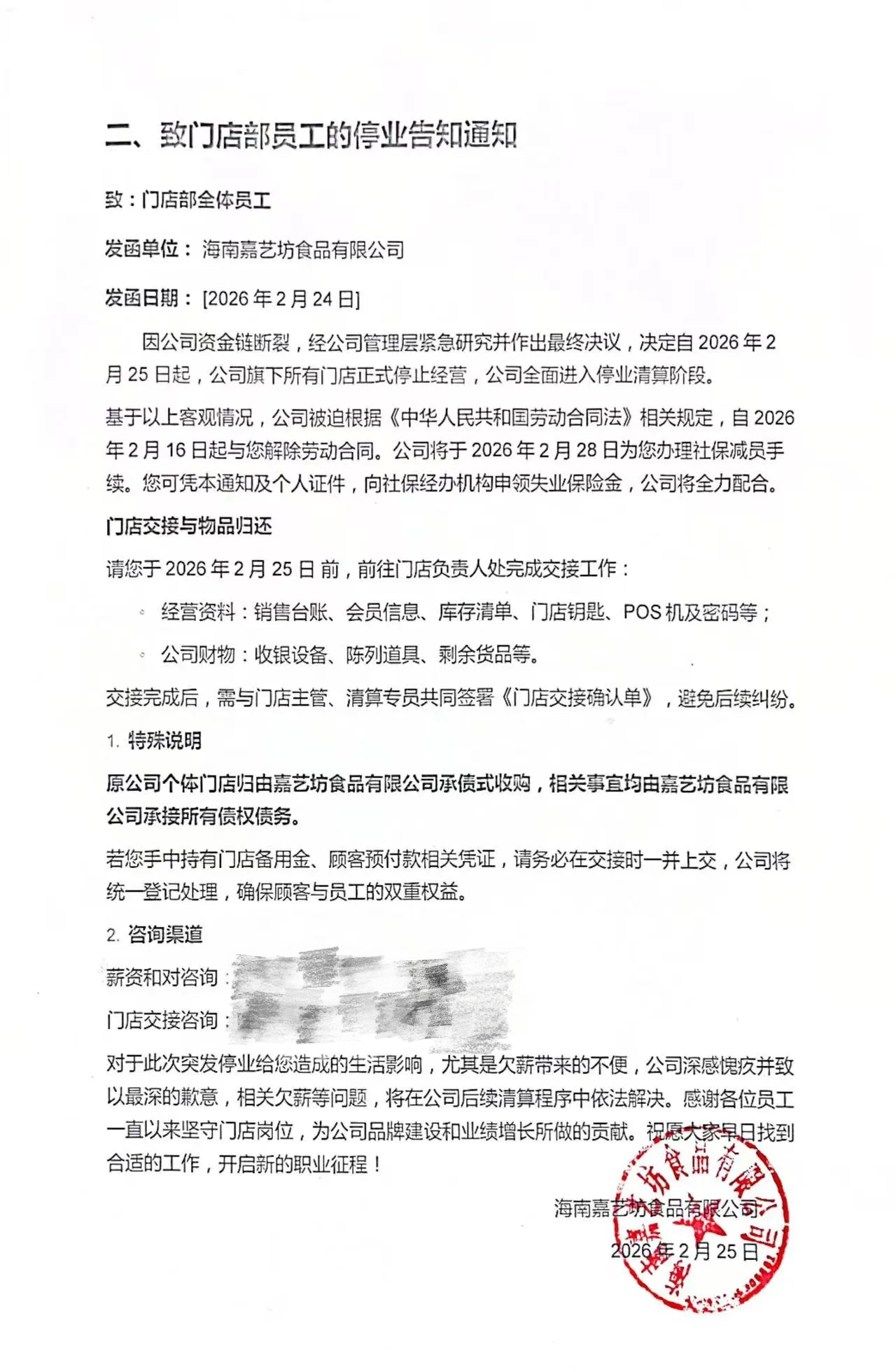
不过,嘉艺坊在一份《致门店部员工的停业告知通知》中表示,原公司个体门店归由海南嘉艺坊食品有限公司承债式收购,相关事宜均由嘉艺坊食品有限公司承接所有债权债务。若消费者手中持有门店备用金、顾客预付款相关凭证,请务必在交接时一并上交,公司将统一登记处理,确保顾客与员工的双重权益。
2月25日下午,记者来到位于海口市金盘路上的海南嘉艺坊食品有限公司办公点实地探访。现场景象颇为冷清:公司门帘半掩,办公区内人员寥寥无几,仅有一位工作人员在场负责清算等善后工作,另有几名人员前来了解相关事宜。

海南嘉艺坊食品有限公司门帘半掩。陈大宇/摄

海南嘉艺坊食品有限公司里,办公人员寥寥无几。陈大宇/摄

图为海南嘉艺坊食品有限公司停业清算的公告。陈大宇/摄
几个合伙人,把一个面包房做成海南标杆
海南嘉艺坊食品有限公司成立于2001年4月24日,法定代表人为韩翔,注册资本160万元。这家发轫于海口的企业,以自产自销、连锁经营销售为模式,用了20余年的时间成长为海南烘焙行业的标杆。
据公开资料,嘉艺坊创始人为韩翔、孙其玲、曹德新、马建伟和陆伟等五人。凭借技术和口味,嘉艺坊迅速在海口市场站稳脚跟,2005年,海南嘉艺坊食品有限公司海口加工厂成立。同年,嘉艺坊代表海南参加第二届北京国际烘焙业展览会,一举夺得西点艺术蛋糕设计制作大赛团体一等奖及个人金奖。公司还荣获“全国优秀饼店”称号及海南消费者协会颁发的“诚信单位”称号,“嘉艺坊”系列产品被评为“海南名优推荐产品”。随后,“海南省著名商标”“全国质量放心用户满意月饼”“琼式月饼生产示范企业”等荣誉接踵而至。
那几年,嘉艺坊的招牌随处可见,门店覆盖龙华、美兰、琼山、秀英四大区域,成为海南规模最大的食品糕点企业之一。
合伙人散了,食品安全“翻车”仍中标大单
2013年7月,曹德新、马建伟和陆伟三人退出。韩翔成为公司实际控制人,持股比例达88%。
但好景不长。2021年4月,公司营业期限到期(原登记营业期限至2021年4月23日)。2022年,嘉艺坊因“丹麦曲奇”两次被检出禁用防腐剂(山梨酸及其钾盐),被罚款3万元、没收违法所得2141.1元。这一食品安全事件让企业声誉受损。
尽管如此,嘉艺坊仍中标多个大型采购项目:2025年,海口市公共交通集团63.92万元员工生日蛋糕卡采购订单和中国建设银行股份有限公司海南省分行离退休人员生日慰问品项目;此前还多次中标海南省中医院、海口市人民医院、海南大学等单位的蛋糕券采购项目。
2025年9月,中秋节前夕海口市市场监管局对嘉艺坊生产车间进行专项检查,结果显示食品安全状况整体良好。谁料不到半年,企业便传出停业消息。
缺钱:“外来和尚”、私房小店、成本三座大山
关于此次停业的原因,业界普遍指向“资金链断裂”。那么,这家经营25年的老牌企业,何以走到这一步?
“嘉艺坊资金链断裂、门店停业”消息传出后,网友们除了惋惜,也纷纷化身“行业观察家”,试图从消费者的视角拼凑出嘉艺坊倒下的真相。
“现在各种各样的个人作坊、连锁新颖的面包店太多了。”一位网友的评论获得了不少点赞,“像My Bread、趁热集合这些新品牌,装修时髦、会搞营销、产品更新也快,对本地这些传统老店冲击真的很大。”在他看来,嘉艺坊不是不努力,而是对手变了——赛道上的玩家不再是当年的街坊小店,而是带着资本和流量的新消费品牌。
也有人从更大的行业视角发出感慨:“我认识一位在外省做得挺大的连锁蛋糕店老板,最后还是把大部分门店关了,只保留了两家。现在他有自己的工厂,全部转型做加工,供应给各大商超。”这位网友透露,老板说,实体店不赚钱,租金成本太高了。
这些声音,恰好印证了业内人士的分析:一方面,幸福西饼等外来品牌强势入场,加上大大小小的私房烘焙遍地开花,消费者的选择早已不是当年“楼下有家面包店”那么简单;另一方面,面粉、奶油、糖、鸡蛋——原材料价格一路狂飙,人工、房租却只增不减,烘焙行业本就微薄的利润被不断压缩。
天眼查上一组数据,也印证了企业的艰难:2023年,嘉艺坊销售收入864.32万元,亏损1.925万元;截至2023年末,公司总资产约912.03万元,负债却高达948.35万元——账面上,它早已是“负翁”。